본문 바로가기
사이드메뉴 바로가기
주메뉴 바로가기
G
IST Holdings
GIST
LOGIN
Korean
Portal
전체메뉴보기
모바일메뉴열기
주메뉴영역
About GIST
About GIST
VISION
ESG
Overview
Main Achievements
History
GIST Symbols
Office of the President
President's Message
History of the President's Office
Give to GIST
GIST Holdings
Social Contributions
Learning Zone
Campus Tour
GIST Organization
GIST Organization
Employee Search
Directions
3D Campus Map
Admissions
Admissions
International Undergraduate Admissions
International Graduate Admissions
Student Exchange Applicants
Global Intern Program Applicants
Academics
Academics
College and Department
College of Information and Computing
College of Natural Sciences
College of Engineering
College of Life Sciences and Medical Engineering
School of Humanities and Social Sciences
Section of Academic & Student Affairs
Language Education Center
Research
Research
GTI / GIST Technology Institute
Advanced Photonics Research Institute
Major Research Institutes
Research Institute for Solar and Sustainable Energies
Korea Culture Technology Institute
Integrated Institute of Biomedical Research
International Environmental Research Institute
GIST Institute for Artificial Intelligence
GIST Advanced Institute of Instrumental Analysis
Laboratory Animal Resource Center
Campus Life
Campus Life
Section of Int'l Relations (SIR)
Academic Calendar
School Affairs Information
Coursework Info
Enrollment Info
Credit Acquisition
Certificates
Graduation
Scholarship
Academic Notice
Academic Handbook(Undergraduate)
Academic Handbook(Graduate)
3C1P Program
3C1P Talent growth Calendar
G-SURF
The Infinite Challenge
Welfare Facilities
Amenities
Sports facilities
Library
Residence and Dormitories
Organization and Clubs
Student Autonomy Organization
Campus Clubs
Student counseling
Administrative Support
Laboratory Safety Management System
ID Card/Vehicle Registration
Campus Safety Services
Academic Forms
Academic Guidelines
Guidebook
Guidebook(for Students)
Guidebook(for Researchers)
Campus Life
Cafeteria: Weekly Menus
Student Union 1(1F)
Student Union 1(2F)
Student Union 2(1F)
Media Center
Media Center
Notice
Notice
Recruitment
News
Latest News
GIST Excellence
People
Events
News Clipping
Media
GIST Magazine
Publications
International
International
Counseling/Report
Counseling/Report
Human Rights Infringement
Sexual Abuse/Harassment
Workplace Harassment
모바일 메뉴영역
KOR
LOGIN
About GIST
VISION
ESG
Overview
Main Achievements
History
GIST Symbols
Office of the President
President's Message
History of the President's Office
Give to GIST
GIST Holdings
Social Contributions
Learning Zone
Campus Tour
GIST Organization
GIST Organization
Employee Search
Directions
3D Campus Map
Admissions
International Undergraduate Admissions
International Graduate Admissions
Student Exchange Applicants
Global Intern Program Applicants
Academics
College and Department
College of Information and Computing
College of Natural Sciences
College of Engineering
College of Life Sciences and Medical Engineering
School of Humanities and Social Sciences
Section of Academic & Student Affairs
Language Education Center
Research
GTI / GIST Technology Institute
Advanced Photonics Research Institute
Major Research Institutes
Research Institute for Solar and Sustainable Energies
Korea Culture Technology Institute
Integrated Institute of Biomedical Research
International Environmental Research Institute
GIST Institute for Artificial Intelligence
GIST Advanced Institute of Instrumental Analysis
Laboratory Animal Resource Center
Campus Life
Section of Int'l Relations (SIR)
Academic Calendar
School Affairs Information
Coursework Info
Enrollment Info
Credit Acquisition
Certificates
Graduation
Scholarship
Academic Notice
Academic Handbook(Undergraduate)
Academic Handbook(Graduate)
3C1P Program
3C1P Talent growth Calendar
G-SURF
The Infinite Challenge
Welfare Facilities
Amenities
Sports facilities
Library
Residence and Dormitories
Organization and Clubs
Student Autonomy Organization
Campus Clubs
Student counseling
Administrative Support
Laboratory Safety Management System
ID Card/Vehicle Registration
Campus Safety Services
Academic Forms
Academic Guidelines
Guidebook
Guidebook(for Students)
Guidebook(for Researchers)
Campus Life
Cafeteria: Weekly Menus
Student Union 1(1F)
Student Union 1(2F)
Student Union 2(1F)
Media Center
Notice
Notice
Recruitment
News
Latest News
GIST Excellence
People
Events
News Clipping
Media
GIST Magazine
Publications
International
Counseling/Report
Human Rights Infringement
Sexual Abuse/Harassment
Workplace Harassment
Media Center
A multimedia mosaic of moments at GIST
Media Center
Notice
Notice
Recruitment
News
Latest News
GIST Excellence
People
Events
News Clipping
Media
GIST Magazine
Publications
GIST Excellence
Media Center
News
GIST Excellence
인쇄
SNS에 공유하기
트위터
페이스북
카카오톡
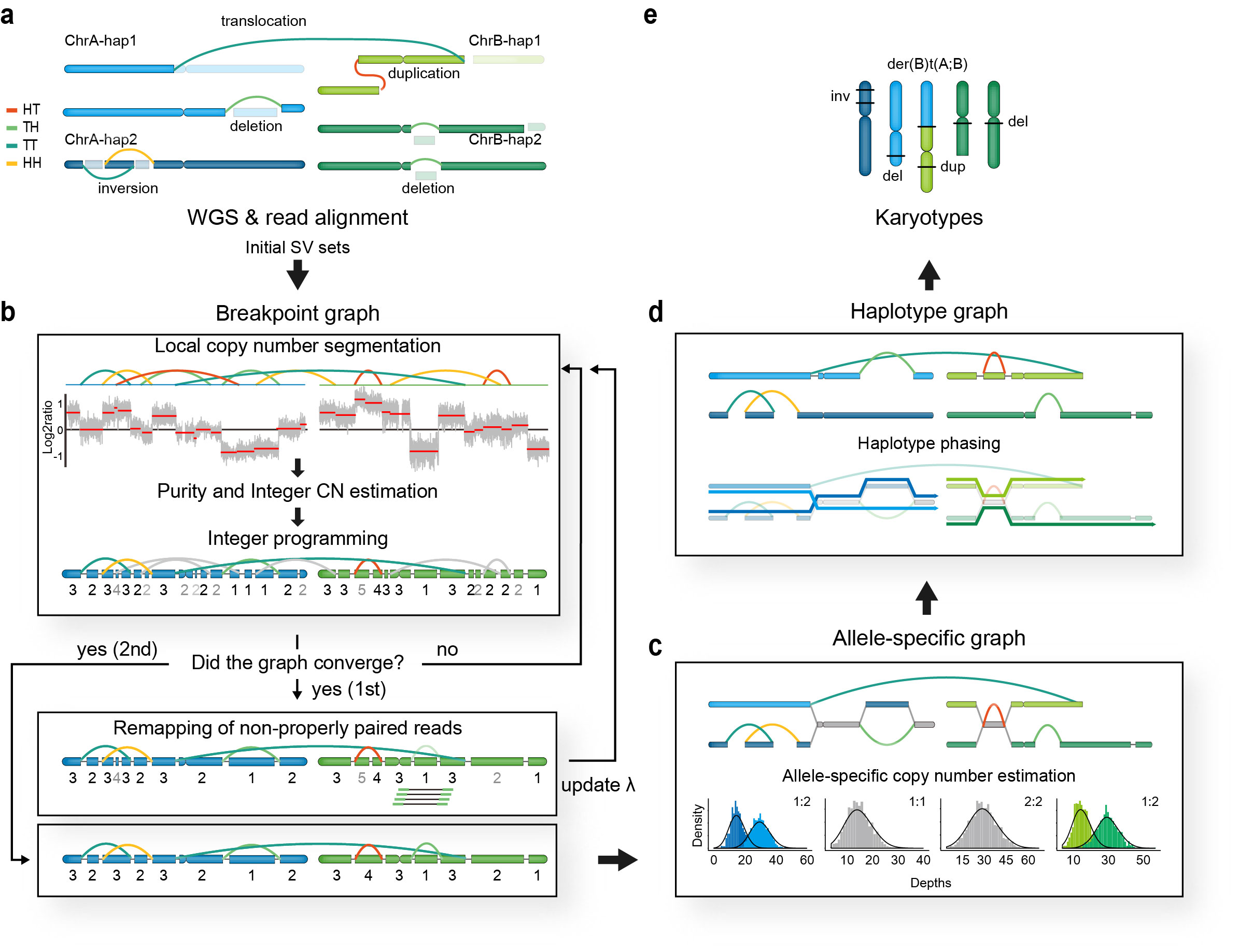
Professor Hyunju Lee's research team develops genetic mutation discovery and genomic restoration algorithms for cancer cells
전체관리자
REG_DATE : 2021.05.03
HIT : 685
Image.jpg
GIST Press Release.pdf
GIST Press Release.docx
List